git分支模型及工作流
本文简单梳理了 git 仓库构成、分支模型和工作流规范。
git本地仓库构成#

git本地仓库文件状态流转#

git远程操作管理#

git使用规范流程#

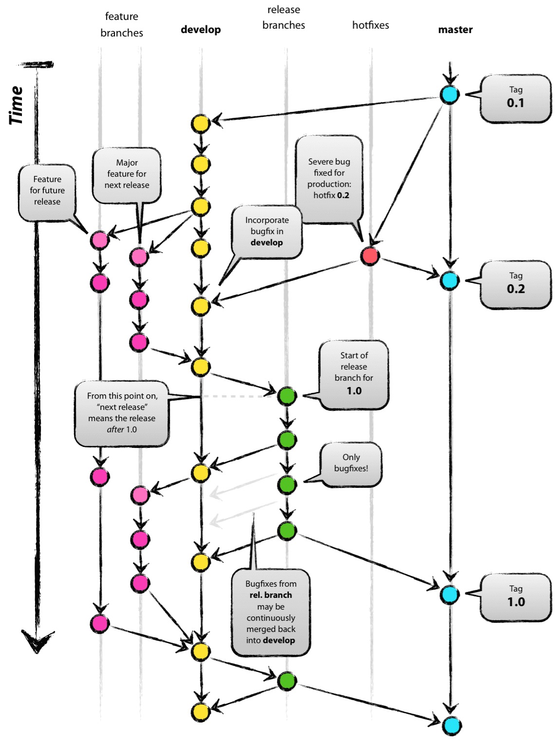
git分支模型#

refs#
Git工作流
Git 使用规范流程
git-flow 备忘清单
Git 分支管理策略
git创建新分支
Github 创建新分支
本文简单梳理了 git 仓库构成、分支模型和工作流规范。





Git工作流
Git 使用规范流程
git-flow 备忘清单
Git 分支管理策略
git创建新分支
Github 创建新分支